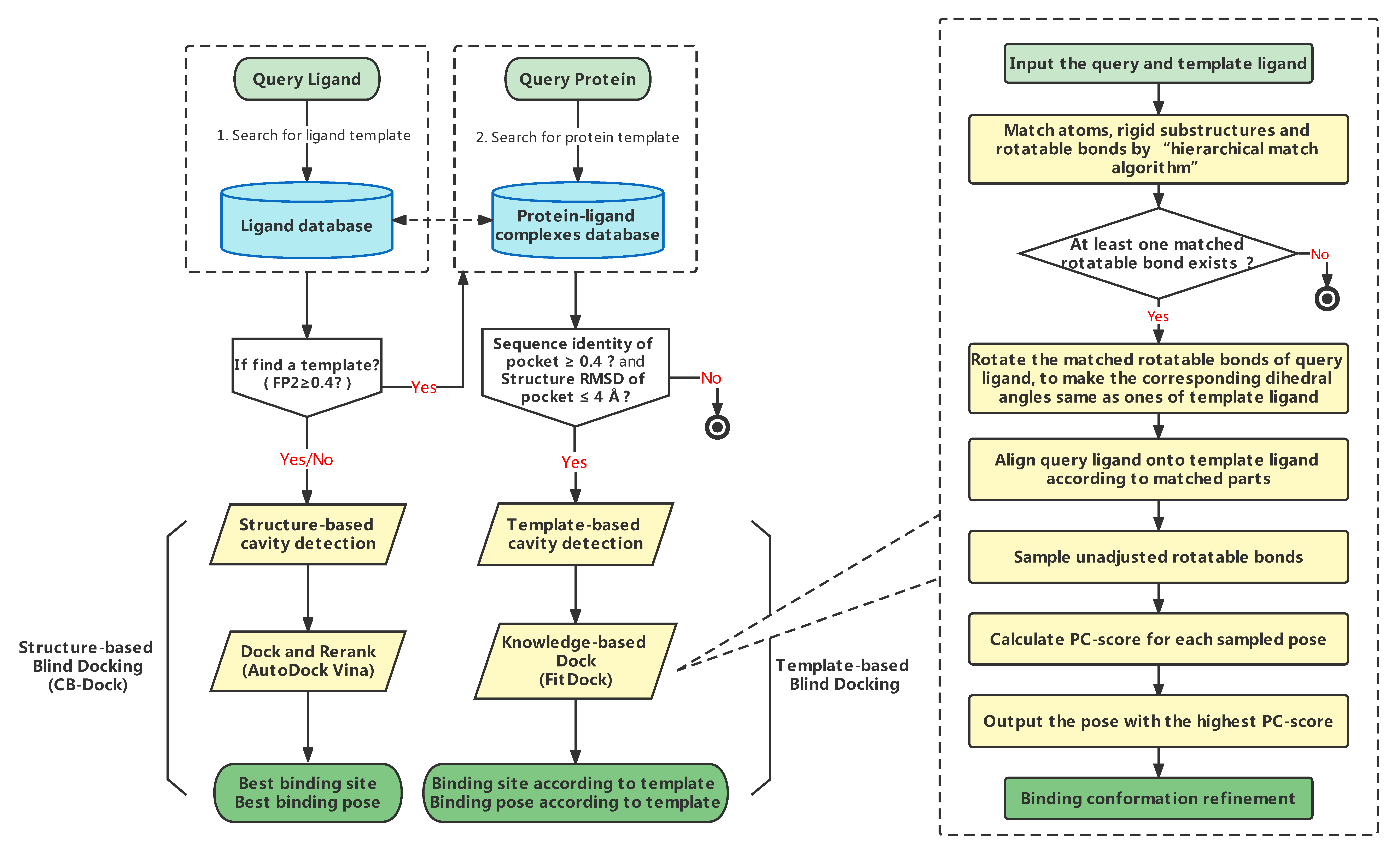
CB-Dock2 is an improved version of the protein-ligand blind docking tool that inherits the curvature-based cavity detection procedure and the AutoDock Vina-based molecular docking procedure in CB-Dock server (see CB-Dock for details). On this foundation, we future integrated a homologous template-based blind docking procedure, considering that the pocket information on the templates can provide valuable references for binding sites prediction in the presence of homologous templates. The complete workflow of CB-Dock2 is shown below. For the protein and ligand submitted by user, CB-Dock2 will retrieve from the protein-ligand complexes database stored on our server for template ligands with high topology similarity (FP2 ≥ 0.4) at the first time. If present, the similarity between the query protein and the proteins complexed with the selected template ligands will be calculated. The complexes with greater than 40% sequence identity (and pocket RMSD ≤ 4Å) in the template ligand binding site will be retained for the subsequent template-based cavity detection and molecular docking. The docking method utilized in this procedure is FitDock, an in-house developed method that fits initial conformation to the given template using a hierarchical multi-feature alignment approach, subsequently explores the possible conformations, and finally outputs refined docking poses.
After submitting the required files, a perl script will process these files automatically as shown above. We employ the latest version (1.2.0) of AutoDock Vina for template-independent blind docking. The pipeline of template-based blind docking employs the BioLip2 database (version of 2025.04.23) as the template database.
To meet the different demands of users, we designed two sets of task flow with different objectives, namely "Search Cavities" and "Auto Blind Docking". The former will perform cavity detection according to the protein and ligand submitted by the user, including structure-based cavity detection and template-based cavity detection (performed in the case of having homologous templates). The latter will automatically use the above two programs to perform cavity detection and then docking based on the detected pockets. Submission methods and notes are as follows:
Users can submit one "Search Cavities" job or "Auto Blind Docking" job at a time. Once the task is completed, you can click on the "View Result" in the task list to jump to the result page, then you can view or download the results under the result page. Or you can delete the task output from our server by clicking the "Remove" button on the task list. Additional, We will send the result email if users enter the eamil address.
Tasks that are not manually deleted will be automatically deleted after one day, so please download and save your task output in time.
For the two different tasks of "Search Cavities" and "Auto BlindDock", we provide plentiful visualization functions on the results page to help users preliminarily analyze the calculation results. Users can also download the data locally for further analysis.
| Type | Color | Style | Description | Criterion | Citations |
|---|---|---|---|---|---|
| Hydrogen Bond |
|
Hydrogen-bond between strong donor and acceptor atoms. |
maxHbondDist: 3.5 Å maxHbondSulfurDist: 4.1 Å maxHbondAccAngle: 45 Å maxHbondDonAngle: 45 Å maxHbondAccPlaneAngle: 90 maxHbondDonPlaneAngle: 30 |
[1] Sulfur-containing H-bonds [2] H-bonds |
|
| Weak Hydrogen Bond |
|
Hydrogen-bond between a carbon donor atom and an acceptor, or a Pi group and a donor atom. |
maxHbondDist: 3.5 Å maxHbondSulfurDist: 4.1 Å maxHbondAccAngle: 45 Å maxHbondDonAngle: 45 Å maxHbondAccPlaneAngle: 90 maxHbondDonPlaneAngle: 30 |
[1] Sulfur-containing H-bonds [2] H-bonds |
|
| Hydrophobic Interaction |
|
Interactions between alkyl groups, or a alkyl group and a Pi group. | maxHydrophobicDist: 4 Å | ||
| Halogen Bond |
|
Interactions with fluorine, chlorine, bromine or iodine atoms. |
maxHalogenBondDist: 4 Å maxHalogenBondAngle: 30 |
||
| Ionic Interaction |
|
Interactions between pairs of oppositely charged groups. | maxIonicDist: 5 Å | ||
| Cation-Pi Interaction |
|
Interactions between a positively charged atom and the electrons of a delocalized Pi system. |
maxCationPiDist: 6 Å maxCationPiOffset: 2 Å |
||
| Pi-Pi Stacking |
|
Interactions between delocalized Pi systems. |
maxPiStackingDist: 5.5 Å maxPiStackingOffset: 2 Å maxPiStackingAngle: 30 |
Browser Compatibility
We tested CB-Dock2 using the latest versions of IE, Edge, Firefox, Chrome and Safari. Browser compatibility is shown in the table below. If you are using one of the before mentioned browsers and you have problems displaying the “Results” page, we recommend you to update your browser to the latest version. Some browsers may not support WebGL or do not support all WebGL features needed by NGL viewer like Opera. Please try another browser in the case you get a warning that WebGL is not supported or the example provided by us on the “Results” page is not visible.
| OS |
|
|
|
|
| Linux (ubuntu18) | ||||
| Windows10 | ||||
| MacOS |
Why can't I receive the result email ?
The mail may be identified as spam. You may need to check in the trash can and add our account to the whitelist.
Why does the url in the results email not show the results ?
Your submission may have expired as the server only saves the results for one day.
Whether CB-Dock2 currently supports proteins carrying metal ions for docking ?
CB-Dock2 is currently unable to perform docking calculations on metal ion-containing proteins, and the corresponding functions need to be improved. So at present, in the protein submission interface, the metal ion component in the protein cannot be checked.
Yang Liu, Xiaocong Yang, Jianhong Gan, Shuang Chen, Zhi-Xiong Xiao, Yang Cao . CB-Dock2: improved protein-ligand blind docking by integrating cavity detection, docking and homologous template fitting. Nucleic Acids Research, 2022.
Xiaocong Yang, Yang Liu, Jianhong Gan, Zhi-Xiong Xiao, Yang Cao . FitDock: protein-ligand docking by template fitting. Briefings In Bioinformatics, 2022.
Yang Liu, Maximilian Grimm, Wen-Tao Dai, Mu-Chun Hou, Zhi-Xiong Xiao, Yang Cao . CB-Dock: a web server for cavity detection-guided protein–ligand blind docking. Acta Pharmacologica Sinica, 2019.
Yang Cao , Lei Li. Improved protein-ligand binding affinity prediction by using a curvature dependent surface area model. Bioinformatics, 2014.
Data and results of each user are not accessible to other users, but we cannot guarantee full privacy.
Data and results will be stored on the server only for a limited amount of time. The content of the server will be periodically deleted.
Currently we delete data after one day, users may directly delete the data stored on our server, using the Remove button under Dock.
We reserve the right to adjust the data retention policy depending on the workload of our server.
In order to provide the CB-Dock2 service, this server uses cookies. The cookies are used solely for the purpose to display the correct results for each user. If you want to use the CB-Dock2, you need to accept the session cookie, otherwise the service can not be used. We don't use any third party cookies.
THE SOFTWARE IS PROVIDED "AS IS", WITHOUT WARRANTY OF ANY KIND, EXPRESS OR IMPLIED, INCLUDING BUT NOT LIMITED TO THE WARRANTIES OF MERCHANTABILITY, FITNESS FOR A PARTICULAR PURPOSE AND NONINFRINGEMENT. IN NO EVENT SHALL THE AUTHORS OR COPYRIGHT HOLDERS BE LIABLE FOR ANY CLAIM, DAMAGES OR OTHER LIABILITY, WHETHER IN AN ACTION OF CONTRACT, TORT OR OTHERWISE, ARISING FROM, OUT OF OR IN CONNECTION WITH THE SOFTWARE OR THE USE OR OTHER DEALINGS IN THE SOFTWARE.